File:Addneighbor.png

From Second Life Wiki
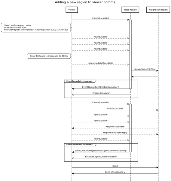
Revision as of 11:41, 7 September 2023 by Animats Resident (talk | contribs) (How a viewer connects to a neighboring region. Created by Beq Janus.)
(diff) ← Older revision | Latest revision (diff) | Newer revision → (diff)
Jump to navigation Jump to search

Original file(1,200 × 1,264 pixels, file size: 143 KB, MIME type: image/png)

Summary

How a viewer connects to a neighboring region.

Created by Beq Janus.

File history

Click on a date/time to view the file as it appeared at that time.

Date/TimeThumbnailDimensionsUserComment
current11:41, 7 September 2023Thumbnail for version as of 11:41, 7 September 20231,200 × 1,264 (143 KB)Animats Resident (talk | contribs)How a viewer connects to a neighboring region. Created by Beq Janus.

The following page uses this file: