Uploads by Infinity Linden
Jump to navigation
Jump to search
This special page shows all uploaded files.
| Date | Name | Thumbnail | Size | Description | Versions |
|---|---|---|---|---|---|
| 09:05, 2 October 2009 | VWRAP adult content evaluation example.jpg (file) | 46 KB | this is an example of generic policy enforcement in VWRAP, not a proposal for how to actually enforce adult content policies. | 1 | |
| 12:29, 26 August 2009 | Activity Flows.png (file) | 67 KB | this is a VERY high level diagram showing the relationship of types of actions that occur in an OGP virtual world. | 1 | |
| 12:27, 26 August 2009 | OGPX Document Roadmap.png (file) | 48 KB | this is a graphical description of the relationship between documents proposed to describe the IETF OGP protocol. | 1 | |
| 14:58, 9 June 2009 | Client side cap 01 problems.jpg (file) | 40 KB | 1 | ||
| 14:33, 9 June 2009 | Client side cap 01.jpg (file) | 38 KB | 2 | ||
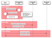
| 10:41, 22 May 2009 | Service initiation pattern.jpg (file) | 86 KB | 1 | ||
| 21:22, 28 December 2008 | Conceptual Overview 04.jpg (file) | 111 KB | 1 | ||
| 19:05, 28 December 2008 | Conceptual Overview 03.jpg (file) | 107 KB | 1 | ||
| 17:51, 28 December 2008 | Conceptual Overview 02.jpg (file) | 74 KB | 1 | ||
| 17:24, 28 December 2008 | Conceptual Overview 01.jpg (file) | 44 KB | 1 | ||
| 17:14, 28 December 2008 | Conceptual Overview 00.jpg (file) | 26 KB | 1 | ||
| 13:24, 11 December 2008 | Sidewinder platform 001.jpg (file) | 153 KB | gone, but not forgotten, Sidewinder Linden is remembered through the "Sidewinder T. Linden Memorial Diving Platform." | 1 | |
| 10:48, 24 October 2008 | Slhand.jpg (file) | 115 KB | 1 | ||
| 10:59, 24 September 2008 | Sl2008 simplified trust 01.jpg (file) | 41 KB | 2 | ||
| 10:20, 14 July 2008 | Pyogp l33t c0d3rZ m33t1ng 2008-07-14.013.jpg (file) | 59 KB | 1 | ||
| 10:19, 14 July 2008 | Pyogp l33t c0d3rZ m33t1ng 2008-07-14.012.jpg (file) | 60 KB | 1 | ||
| 10:19, 14 July 2008 | Pyogp l33t c0d3rZ m33t1ng 2008-07-14.011.jpg (file) | 59 KB | 1 | ||
| 10:19, 14 July 2008 | Pyogp l33t c0d3rZ m33t1ng 2008-07-14.010.jpg (file) | 45 KB | 1 | ||
| 10:19, 14 July 2008 | Pyogp l33t c0d3rZ m33t1ng 2008-07-14.009.jpg (file) | 65 KB | 1 | ||
| 10:18, 14 July 2008 | Pyogp l33t c0d3rZ m33t1ng 2008-07-14.008.jpg (file) | 47 KB | 1 | ||
| 10:18, 14 July 2008 | Pyogp l33t c0d3rZ m33t1ng 2008-07-14.007.jpg (file) | 65 KB | 1 | ||
| 10:17, 14 July 2008 | Pyogp l33t c0d3rZ m33t1ng 2008-07-14.006.jpg (file) | 46 KB | 1 | ||
| 10:17, 14 July 2008 | Pyogp l33t c0d3rZ m33t1ng 2008-07-14.005.jpg (file) | 62 KB | 1 | ||
| 10:17, 14 July 2008 | Pyogp l33t c0d3rZ m33t1ng 2008-07-14.004.jpg (file) | 51 KB | 1 | ||
| 10:16, 14 July 2008 | Pyogp l33t c0d3rZ m33t1ng 2008-07-14.003.jpg (file) | 53 KB | 1 | ||
| 10:16, 14 July 2008 | Pyogp l33t c0d3rZ m33t1ng 2008-07-14.002.jpg (file) | 49 KB | 1 | ||
| 10:16, 14 July 2008 | Pyogp l33t c0d3rZ m33t1ng 2008-07-14.001.jpg (file) | 50 KB | 1 | ||
| 14:14, 11 July 2008 | Infinityisfullofstars.jpg (file) | 11 KB | 1 | ||
| 16:27, 18 April 2008 | Infinitylinden.jpeg (file) | 11 KB | Infinity Linden's Mug Shot | 1 |